- [顶]【B2】与直线相关的最值问题 2018-01-16 点击:118 评论:0
- 【B2】第三章直线与方程知识点总结IMG 2018-01-12 点击:65 评论:0
- 3.3.3点到直线的距离3.3.4两条平行直线间的距离 2018-01-12 点击:1 评论:0
- 3.3.1两条直线的交点坐标3.2.2两点间的距离 2018-01-10 点击:0 评论:0
- 3.2.3直线的一般式方程 2018-01-07 点击:0 评论:0
- 3.2.2直线的两点式方程 2018-01-07 点击:0 评论:0
- 3.2.1直线的点斜式方程 2018-01-06 点击:0 评论:0
- 3.1.2两条直线平行与垂直的判定 2018-01-06 点击:1 评论:0
- 3.1.1倾斜角与斜率 2018-01-06 点击:0 评论:0
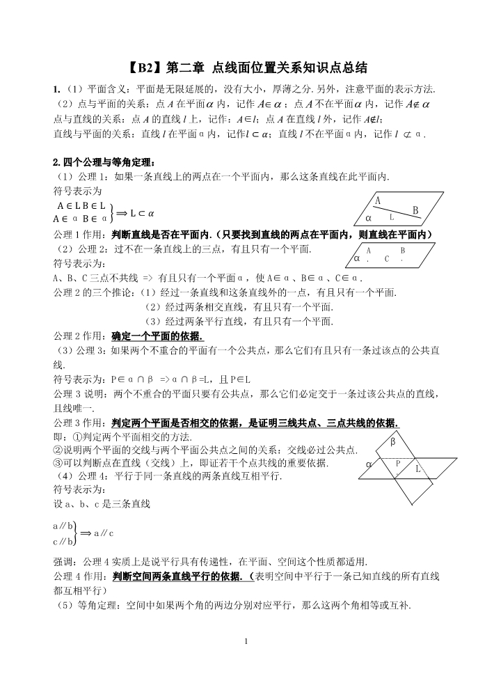
- 【B2】第二章线面位置关系知识点总结IMG 2018-01-01 点击:84 评论:0
与直线相关的最值问题融合了代数、三角函数、平面几何等知识和数形结合的思想方法,是考查学生综合能力的好素材,在各级各类考试中时常出现,相当一部分同学失分现象严重,现将此类问题归类解析...
【B2】第三章 直线与方程知识点总结一、直线基本知识1、直线的倾斜角与斜率 直线的倾斜角①关于倾斜角的概念要抓住三点:ⅰ.与x轴相交; ⅱ.x轴正向; ⅲ.直线向上方向.②直线与...
UploadFiles/kejian/【B2】3.3.3点到直线的距离3.3.4两条平行直线间的距离(Web)/index.html...
【B2】3.3.1两条直线的交点坐标+3.2.2两点间的距离...
UploadFiles/kejian/【B2】3.2.3直线的一般式方程 (Web)/index.html...
UploadFiles/kejian/【B2】3.2.2直线的两点式方程 (Web)/index.html...
【B2】3.2.1直线的点斜式方程...
【B2】3.1.2两条直线平行与垂直的判定...
3.1.1倾斜角与斜率...
【B2】第二章 点线面位置关系知识点总结1.(1)平面含义:平面是无限延展的,没有大小,厚薄之分.另外,注意平面的表示方法.(2)点与平面的关系:点A在平面 内,记作 ;点 不在平...




