设为首页
加入收藏
繁體中文
网站地图
首 页
|
教学课件
必修1
必修2
必修3
必修4
必修5
|
微课视频
必修1
必修2
必修3
必修4
必修5
初中
其他
|
检测试题
必修1
必修2
必修3
必修4
必修5
期中期末
|
教学文摘
|
在线交流
|
学法指导
|
留言本
站内搜索
百度搜索
Google搜索
youdao搜索
雅虎搜索
您现在的位置:
首页
>>
教学课件
>>
必修2
>> 内容
【B2】第二章线面位置关系知识点总结IMG
时间:2018/1/1 8:23:35 点击:
核心提示:
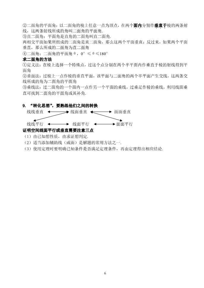
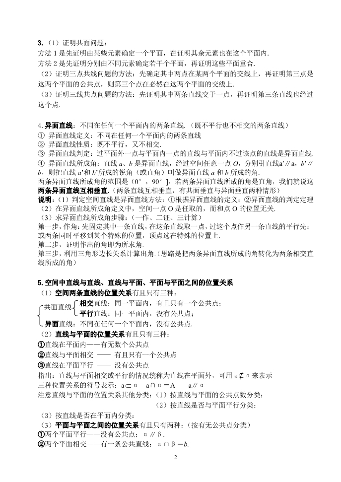
【B2】第二章 点线面位置关系知识点总结 1.(1)平面含义:平面是无限延展的,没有大小,厚薄之分.另外,注意平面的表示方法.(2)点与平面的关系:点A在平面 内,记作 ;点 不在平面 内,记作 点与直线的关系:点A的直线l上,记作:A∈l;点A在直线l外,记作A∉l; 直线与平...
Tags:
B2
线面位置关系
知识点
总结
作者:不详 来源:网络
上一篇:
【B2】第三章直线与方程知识点总结IMG
下一篇:
【B2】第一章 空间几何体知识点总结
相关文章
·
【B2】习题三棱锥垂直二面角体积球
·
【B2】习题四棱锥平行垂直存在
·
【B1】第一章 集合与函数概念知识点总结
·
【B1】第二章 基本初等函数知识点总结
·
【B1】第三章 函数的应用知识点总结
·
锥体的体积
·
等体积法
·
立方体的展开图(初中)
·
立体几何中的计数问题
·
生活中的立体图形(初中)
·
球的体积
·
球与多面体的接切问题
·
正方体的展开图复原问题
·
棱柱、棱锥、棱台和球的表面积
·
柱体的体积
·
构成空间几何体的基本元素
·
旋转体(初中)
·
斜二测画法
·
平面的基本性质与推论
·
常见几何体的表面积、体积综合
相关评论
发表我的评论
大名:
内容:
本类热门
01-01
·
【B2】第一章 空间几何体知识点总结
01-16
·
【B2】与直线相关的最值问题
01-01
·
【B2】第二章线面位置关系知识点总结IMG
01-12
·
【B2】第三章直线与方程知识点总结IMG
01-12
·
3.3.3点到直线的距离3.3.4两条平行直线间的距离
01-06
·
3.1.2两条直线平行与垂直的判定
01-10
·
3.3.1两条直线的交点坐标3.2.2两点间的距离
01-07
·
3.2.3直线的一般式方程
01-07
·
3.2.2直线的两点式方程
01-06
·
3.2.1直线的点斜式方程
本类推荐
01-16
·
【B2】与直线相关的最值问题
01-06
·
3.1.2两条直线平行与垂直的判定
本类固顶
01-16
·
【B2】与直线相关的最值问题
数学教学(
www.zyyz.cn
) © 2026 版权所有 All Rights Reserved.
Email:zyyzjwc@126.com 站长QQ:10086
移ICP备10086号
Powered by
laoy!
V4.0.6